今天是
通知公告
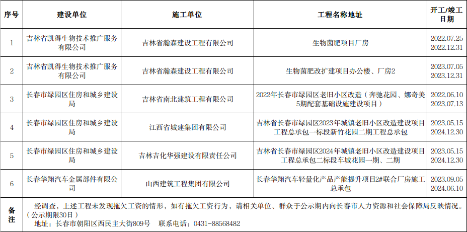
2025年度长春市人力资源和社会保障局农民工工资保证金返还审批第二十九批公示
来源:
发布日期: 2025-11-05 12:56
字号:
 

 

 

初审:张喜超 复审:姜大志 终审:张咏刚

  

主办单位:长春市人力资源和社会保障局 电话:12333

地址:吉林省长春市朝阳区西民主大街809号 邮编:130061

网站标识码:2201000017 吉ICP备 11002904号  吉公网安备 22010402000768号

关于我们 | 网站地图
TOP